Instance Verification Kit (IVK)

spin lock @ [31064+34+/linux-3.19-rc1/drivers/scsi/be2iscsi/be_main.c]
Instance Signature: back_lock

The Matching Pair Graph:


Function Name
Control Flow Graph (CFG)
Events Flow Graph (EFG)
Source Correspondence
__iscsi_complete_pdu [32390+20+/linux-3.19-rc1/drivers/scsi/libiscsi.c]
be_complete_logout [38019+18+/linux-3.19-rc1/drivers/scsi/be2iscsi/be_main.c]
be_complete_nopin_resp [40456+22+/linux-3.19-rc1/drivers/scsi/be2iscsi/be_main.c]
be_complete_tmf [38797+15+/linux-3.19-rc1/drivers/scsi/be2iscsi/be_main.c]
beiscsi_process_async_pdu [29829+25+/linux-3.19-rc1/drivers/scsi/be2iscsi/be_main.c]
bnx2i_process_async_mesg [54633+24+/linux-3.19-rc1/drivers/scsi/bnx2i/bnx2i_hwi.c]
bnx2i_process_login_resp [45273+24+/linux-3.19-rc1/drivers/scsi/bnx2i/bnx2i_hwi.c]
bnx2i_process_logout_resp [50415+25+/linux-3.19-rc1/drivers/scsi/bnx2i/bnx2i_hwi.c]
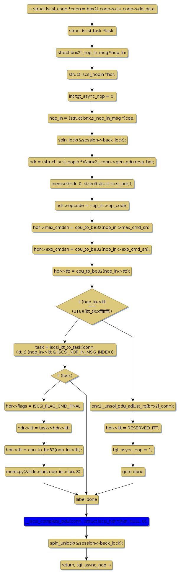
bnx2i_process_nopin_mesg [53153+24+/linux-3.19-rc1/drivers/scsi/bnx2i/bnx2i_hwi.c]
bnx2i_process_reject_mesg [56159+25+/linux-3.19-rc1/drivers/scsi/bnx2i/bnx2i_hwi.c]
bnx2i_process_scsi_cmd_resp [42319+27+/linux-3.19-rc1/drivers/scsi/bnx2i/bnx2i_hwi.c]
bnx2i_process_text_resp [47351+23+/linux-3.19-rc1/drivers/scsi/bnx2i/bnx2i_hwi.c]
bnx2i_process_tmf_resp [49175+22+/linux-3.19-rc1/drivers/scsi/bnx2i/bnx2i_hwi.c]
bnx2i_queue_scsi_cmd_resp [59475+25+/linux-3.19-rc1/drivers/scsi/bnx2i/bnx2i_hwi.c]
hwi_complete_cmd [42929+16+/linux-3.19-rc1/drivers/scsi/be2iscsi/be_main.c]
iscsi_complete_pdu [35739+18+/linux-3.19-rc1/drivers/scsi/libiscsi.c]
iscsi_handle_reject [28869+19+/linux-3.19-rc1/drivers/scsi/libiscsi.c]
iscsi_tcp_hdr_dissect [18030+21+/linux-3.19-rc1/drivers/scsi/libiscsi_tcp.c]